About Me

I am Lead AI Research Scientist at Fuzzy Labs in Manchester. I specialise in Large Language Models, AI security and numerical computing.

Previously, I was a machine learning postdoctoral research associate at the University of Manchester in the Alliance Manchester Business School, and before that in the department of Computer Science. During that time, I worked with Richard Allmendinger and Theo Papamarkou, and in collaboration with Matt Benatan on explainable uncertainty, and before that I worked with Gavin Brown, looking at the role of diversity in machine learning ensembles.

Prior to these roles, I completed a PhD studying the memory and stability of recurrent neural networks (supervised by Ke Chen and co-supervised by Paul Glendinning), interned at IBM working on Bayesian deep learning and completed an MSc looking at the representations learnt by unsupervised models. I also have an interest in applications of machine learning to healthcare having participated in 2022’s PhysioNet challenge on a team lead by Dave Wong.

My research interests include ensemble methods in machine learning, uncertainty estimation, Bayesian deep learning and recurrent neural networks.

Contact

You can contact me either by email [MyGithubSubDomain]@gmail.com, on BlueSky or LinkedIn.

Recent Blog Posts

Constraining LLMs for Perfect Monospace Text Formatting

Constraining LLMs for Perfect Monospace Text Formatting

Typesetting is notoriously hard to do well. This is especially true when typesetting fully justified text, i.e., text...

Read More »
Crinkled Arcs And Brownian Motion

Crinkled Arcs And Brownian Motion

A crinkled arc is a continuous curve that appears as if it is making right-angle turns at every point along its traj...

Read More »
Faster Siamese Network Training and Inference

Faster Siamese Network Training and Inference

In this post, I look at a couple of ways you can dramatically speed up training of Siamese neural networks. These ar...

Read More »
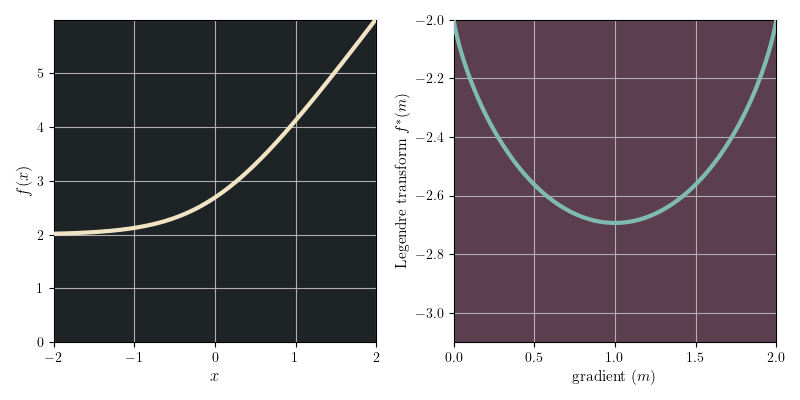
Visualising the Legendre Transform

Visualising the Legendre Transform

The Legendre transform is incredibly useful in a wide range of areas including physics, economics, statistics and mac...

Read More »